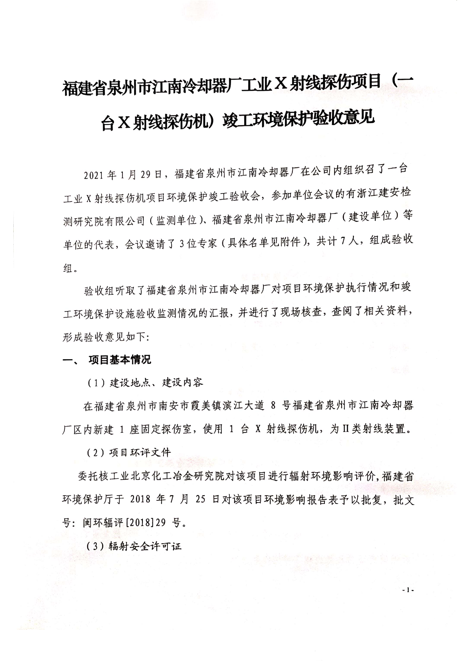
福建省泉州市江南冷却器厂
工业X射线探伤项目(一台X射线探伤机)
竣工环境保护验收公示
根据原环境保护部《关于发布<建设项目竣工环境保护验收����� �������Ƴ������������ �������Ƴ������������ �������Ƴ������������ �������Ƴ�������暂行办法&����� �������Ƴ����������� �������Ƴ����������� �������Ƴ������������ �������Ƴ������������ �������Ƴ�������gt;的公告(国环规环评[2017]4号)要求,我单位对建设的“福建省泉州市江南冷却器����� �������Ƴ������������ �������Ƴ������������ �������Ƴ������������ �������Ƴ�������厂工业X射线探伤项目(一台X射线探伤机)进行竣工环保验收。为方便广大群众了解本项目竣工����� �������Ƴ������������ �������Ƴ������������ �������Ƴ������������ �������Ƴ�������环保验收情况,特此进行验收����� �������Ƴ������������ �������Ƴ������������ �������Ƴ������������ �������Ƴ�������报告全本公开。
竣工环境保护验收情况公示如下:
公示内容����� �������� �������Ƴ������������ �������Ƴ������������ �������Ƴ������������ �������Ƴ�����������Ƴ�������:验收报告及验收意见,详����� �������Ƴ������������ �������Ƴ����������� �������Ƴ������������ �������Ƴ�������见附件。
公示时间:2021年2月7日至2021年3月19日。
公示期间,对上述公示内容如有异议,请����� �������Ƴ����������� �������Ƴ������������ �������Ƴ����������� �������Ƴ�������以书面形式反馈,个人须署真实����� �������Ƴ������������ �������Ƴ����������� �������Ƴ������������ �������Ƴ������姓名,单位须加盖公章。
联系人:刘翠琼
联系电话: 0595-22579717
福建省泉州市江南冷却器厂
202����� ���������� �������Ƴ������������ �������Ƴ������������ �������Ƴ������������ �������Ƴ���������Ƴ�������1年2月7日
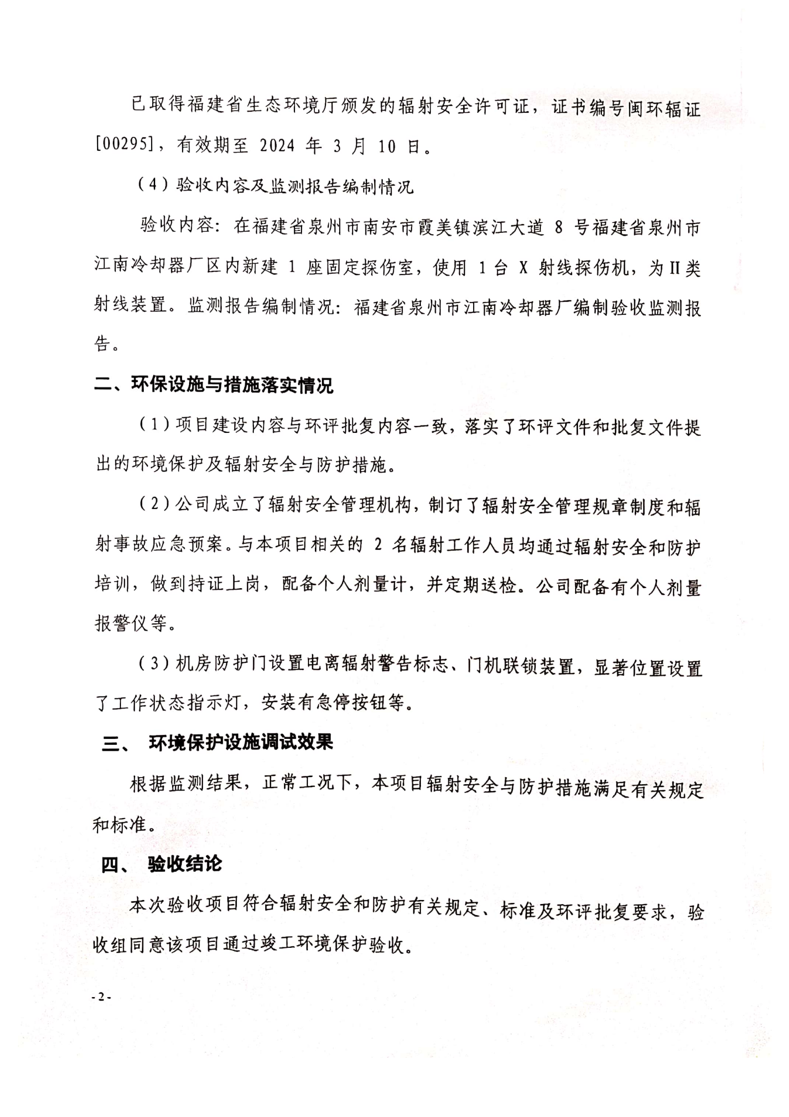
附件1:竣工环境保护验收监测报告表
附件2:竣工环境保护验收意见

